기술자료 드라이브체인 롤러 체인 선정
10. 체인식 핀 기어 구동 선정법 주: 체인식 핀 기어란?
1. 속도 고려
본 선정법은 상대 체인 속도가 50m/min 이하인 경우에 적용할 수 있습니다.
(50m/min 이하일 때의 대응예)
- 선형 용도로 고려되는 경우:
롤 구동 등의 권취 방식으로 변경 - 감기 용도에서 고려되는 경우:
체인 장착 직경을 작게 변경
| 상대 체인 속도 m/min |
핀 기어 속도 계수 |
|---|---|
| 15 미만 | 1.0 |
| 15以上30未満 | 1.2 |
| 30以上50未満 | 1.4 |
2. 스프로킷 고려
13개 이상의 체인식 핀 기어용 스프로킷을 사용해 주십시오.
18 치아를 권장합니다.
3. 체인식 핀 기어 구동의 예
체인 선정에 이용하는 계산식(여기), 계수(여기), 또 관성 모멘트의 구하는 방법(여기)도 참조해 주십시오.
체인식 핀 기어 구동 선정 예
| SI 단위 |
|---|
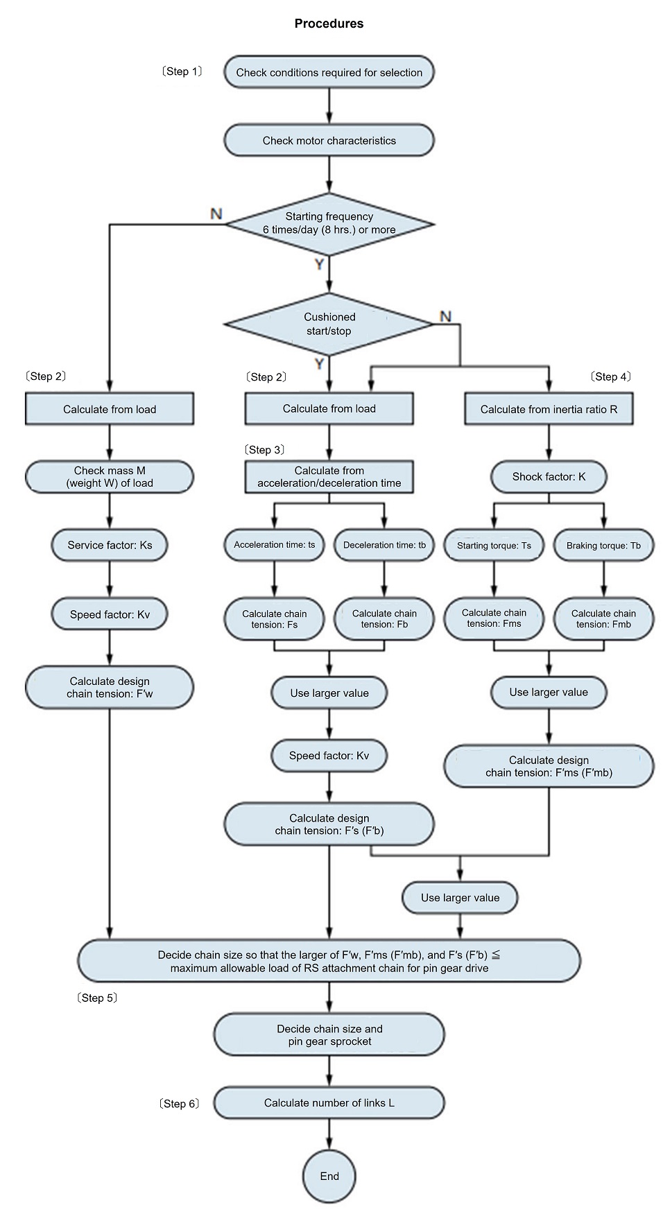
순서 1 사용 기계, 모터 특성 확인
2단계 부하에서 계산핀 기어 구동 스프로킷 회전 속도 n = 1750 ×
1
181.9
상대 체인 속도 V =
220 × π × 9.6
1000
= 6.6 (m/min) 절단기 때문에 약간의 충격과 가정 부하의 질량 불명이기 때문에 구동측 토크로부터 작용 장력을 구한다. 모터 정격 토크 핀 기어 구동 스프로킷 축 토크 체인 작용 장력 F = 2T d 1000 = 2 × 1.49 220 1000 = 13.6 (kN) 보정 체인 장력 F'w = F × Ks × Kv = 13.6 × 1.3 × 1.0 순서 3 가감속 시간으로부터 계산작용 토크 Tm=
Ts+Tb
2×100
×Tn=
290+305
2×100
×0.00819 부하 불명으로 인해 모터의 정격 토크 Tn = Tℓ로 하고, 가속 시간 ts =
(Im + I ℓ) × n 1
9550 × (Tm - T ℓ)
=
(0.00425 + 0.00072) × 1750
9550 × (0.0244 - 0.00819)
모터의 브레이크 토크 Tb = 0.00819 × 1.8 = 0.0147 (kN·m) 감속 시간 tb =
(Im + I ℓ) × n 1
9550 × (Tb + T ℓ)
모터 축 환산 부하의 관성 모멘트 II ℓ = 0.00072 (kg·m 2) Fw = F= 13.6 (kN) [2단계에서 구한 값] tb<ts 때문에 감속시의 체인장력을 구합니다. 모터 축의 각속도 ω = 2 π × n 1 = 2 π × 1750 = 11000 (rad) 모터 축의 각 감속도 ωb =
ω
60 × tb
=
11000
60 × 0.040
감속시 체인장력 Fb =
I ℓ × ωb × i
1000 ×
d
(2 × 1000)
+ Fw 감속시 보정 체인 장력 F'b = Fb × Kv = 19.1 × 1.0 순서 4 관성비 R로부터 계산관성비 R = I ℓ Im = 0.00072 0.00425 = 0.17 표 4에서 충격계수 K = 0.23 시동시 체인 장력 Fms =
Ts × i
d
2 × 1000
× 100
× Tn 제동시 체인장력 Fmb =
Tb × id
2
× 1000
× 100
× Tn × 1.2 Fms > Fmb에서 절차 5 (1) (2) (3) 비교(1) (2) (3)을 비교하여 최대 작용 장력 (2)의 19.1kN을 만족하는 최대 허용 장력을 가진 핀 기어용 어태치먼트 부착 체인을 선정합니다. RS120 어태치먼트 부착 체인의 핀 기어 사용 시 최대 허용 장력 핀 기어용 스프로킷의 피치 원 직경~Φ220~보다 스프로킷 은 잇수 18 2단계, 3단계, 4단계를 다시 계산합니다. [순서 2] F = 2T d 1000 = 2 × 1.49 222.49 1000 = 13.4 (kN) F'w = F × Ks × Kv = 13.4 × 1.3 × 1.0 = 17.4 (kN) [순서 3] Fb =
Iℓ × ωb × i
1000 ×
d
(2 × 1000)
+ Fw 감속시의 보정 체인 장력 F'b = Fb × Kv = 18.8 × 1.0 = 18.8 (kN) [순서 4] Fms =
Ts × i
d
2 × 1000
× 100
× Tn 보정 체인 장력 F'ms = Fms × K × Kv = 38.8 × 0.23 × 1.0 = 8.92 (kN) 어떠한 보정 체인 장력도 최대 허용 장력 내이기 때문에 핀 기어용 어태치먼트 부착 체인과 핀 기어용 스프로킷을 사용할 수 있습니다. [순서 6] 링크 수 L 계산 링크 수 L 계산 242 링크 기준 길이(38.1 × 242 = 9220.2mm)에 해당 |
| {중력 단위} |
|---|
순서 1 사용 기계, 모터 특성 확인
2단계 부하에서 계산핀 기어 구동 스프로킷 회전 속도 n = 1750 ×
1
181.9
상대 체인 속도 V =
220 × π × 9.6
1000
= 6.6 (m/min) 절단기 때문에 약간의 충격과 가정 부하의 질량 불명이기 때문에 구동측 토크로부터 작용 장력을 구한다. 모터 정격 토크 핀 기어 구동 스프로킷 축 토크 체인 작용 장력 F = 2T d 1000 = 2 × 152 220 1000 = 1380 (kgf) 보정 체인 장력 F'w = F × Ks × Kv = 1380 × 1.3 × 1.0 순서 3 가감속 시간으로부터 계산작용 토크 Tm=
Ts+Tb
2×100
×Tn=
290+305
2×100
×0.835 부하 불명으로 인해 모터의 정격 토크 Tn = Tℓ로 하고, 가속 시간 ts =
(GD 2 m + GD 2ℓ) × n 1
375 × (Tm - t ℓ)
=
(0.017 + 0.00288) × 1750
375 × (2.48 - 0.835)
모터의 브레이크 토크 Tb = 0.835 × 1.8 = 1.50 (kgf·m) 감속 시간 tb =
(GD 2 m + GD 2ℓ) × n 1
375 × (Tb + T ℓ)
모터 축 환산 부하 GD 2 GD 2ℓ = 0.00288 (kgf·m 2) Fw = F = 1380 (kgf) [2단계에서 구한 값] tb<ts 때문에 감속시의 체인장력을 구합니다. 모터 축의 각속도 ω = 2 π × n 1 = 2 π × 1750 = 11000 (rad) 모터 축의 각 감속도 ωb =
ω
60 × tb
=
11000
60 × 0.040
감속시 체인장력 Fb =
GD 2ℓ / 4 × ωb × i
d
(2 × 1000)
× G
+ Fw 감속시 보정 체인 장력 F'b = Fb × Kv = 1940 × 1.0 순서 4 관성비 R로부터 계산관성비 R = GD 2ℓ GD 2 m = 0.00288 0.017 = 0.17 표 4에서 충격계수 K = 0.23 시동시 체인 장력 Fms =
Ts × i
d
2 × 1000
× 100
× Tn 제동시 체인장력 Fmb =
Tb × id
2
× 1000
× 100
× Tn × 1.2 Fms > Fmb에서 절차 5 (1) (2) (3) 비교(1)(2)(3)을 비교하여 최대 작용 장력(2)의 1940kgf를 만족하는 최대 허용 장력을 가진 핀 기어용 어태치먼트 부착 체인을 선정합니다. RS120 어태치먼트 부착 체인의 핀 기어 사용 시 최대 허용 장력 핀 기어용 스프로킷의 피치 원 직경~Φ220~보다 스프로킷 은 잇수 18 2단계, 3단계, 4단계를 다시 계산합니다. [순서 2] F = 2T d 1000 = 2 × 152 222.49 1000 = 1370 (kgf) F'w = F × Ks × Kv = 1370 × 1.3 × 1.0 = 1780 (kgf) [순서 3] Fb =
GD2ℓ/4 × ωb × i
d
(2 × 1000)
× G
+ Fw 감속시의 보정 체인 장력 F'b = Fb × Kv = 1930 × 1.0 = 1930 (kgf) [순서 4] Fms =
Ts × i
d
2 × 1000
× 100
× Tn 보정 체인 장력 F'ms = Fms × K × Kv = 3960 × 0.23 × 1.0 = 911 (kgf) 어떠한 보정 체인 장력도 최대 허용 장력 내이기 때문에 핀 기어용 어태치먼트 부착 체인과 핀 기어용 스프로킷을 사용할 수 있습니다. [순서 6] 링크 수 L 계산 링크 수 L 계산 242 링크 기준 길이(38.1 × 242 = 9220.2mm)에 해당 |
