기술자료 드라이브체인 롤러 체인 선정
6. 허용 장력 선정법
최대 허용 장력을 사용하여 실시하는 선정법입니다.
1. 속도 고려
본선정법은 표 1에 나타낸 속도 내에서 롤러체인을 사용하는 경우의 선정 법 입니다.
| 피치 mm |
상한 속도 m/min |
|---|---|
| 12.70 미만 | 120 |
| 12.70 | 100 |
| 15.875 | 90 |
| 19.05 | 80 |
| 25.40 | 70 |
| 31.75 | 60 |
| 38.10 | 50 |
| 44.45 | 50 |
| 50.80 | 50 |
| 57.15 | 40 |
| 63.50 | 40 |
| 76.20 | 40 |
| 101.60 | 30 |
| 127.00 | 30 |
프라콤비체인의 상한 속도는 70m/min입니다.
2. 충격 고려
충격이 큰 전동, 특히 부하가 큰 전동이나 횡하중이 작용할 우려가 있는 전동 등 가혹한 조건의 경우에는 F형 연결 링크 나 2피치형 오프셋 링크를 사용해 주십시오.
3. 연결 링크와 오프셋 링크의 강도
표 2 및 표 3에 표시된 롤러 체인에 M형 연결 링크 또는 오프셋 링크를 사용할 때는 최대 허용 장력에 표의 비율을 곱합니다.
| RS 롤러 체인 | RS15, RS25, RS37, RS38, RS41, BF25-H |
80% |
| RS 롤러 체인 BS/DIN 장치 |
RF06B, RS56B, RS56B |
80% |
| 내한 롤러 체인 KT 사양 |
전체 사이즈 | 80% |
| 오프셋 링크 | |||
|---|---|---|---|
| 1 피치 | 2 피치 | 4 피치 | |
| RS 롤러 체인 | 65% | 100% | - |
| RS 롤러 체인 BS/DIN 장치 |
60% | 60% | - |
| 슈퍼 체인 | - | - | 85% |
| RS 롤러 체인 NP사양 |
65% | - | - |
| RS 롤러 체인 NEP사양 ・ APP사양 |
65% | - | - |
| 저소음체인 | 65% | - | - |
4. 스프로킷 고려
강력 드라이브 체인을 사용하면 체인 장력이 커집니다. 그 때문에, 시판의 주철제 스프로킷 에서는, 리브나 허브의 강도가 부족한 경우가 있습니다. 재질은 S35C 상당 이상을 채용해 주십시오. RS 스프로킷은 강력 드라이브 체인에 대응하는 강도를 갖추고 있습니다. 강력 드라이브 체인 에는 이끝 경화 처리를 한 것을 채용하십시오.
체인 선정에 이용하는 계산식(여기), 계수(여기), 또 관성 모멘트의 구하는 방법(여기)도 참조해 주십시오.
허용 장력 선정법에 의한 선정 예
조건
| 사용 기계 | 컨베이어 구동 |
| 반송 물질량 M | 6000kg |
| 반송물 속도 Vℓ | 30m/min |
| 컨베이어 롤 외경 | 380mm |
| 벨트 두께 | 10mm |
| 컨베이어 롤 회전 토크 | 3.3kN・m{337kgf・m} |
| 모터 제원 |
|
| 감속기 감속비 | 1/50 (i = 50) |
| 구동축 | 축경 Φ66mm |
| 종동축 | 축경 Φ94mm |
| 축간 거리 | 500mm |
| 종동 스프로킷 외경 | ≦400mm |
| 시동 빈도 | 10회/일 |
| 충격의 종류 | 약간의 충격을 동반한다. |
| 소프트 스타트 스톱 | 없음 |
| SI 단위 |
|---|
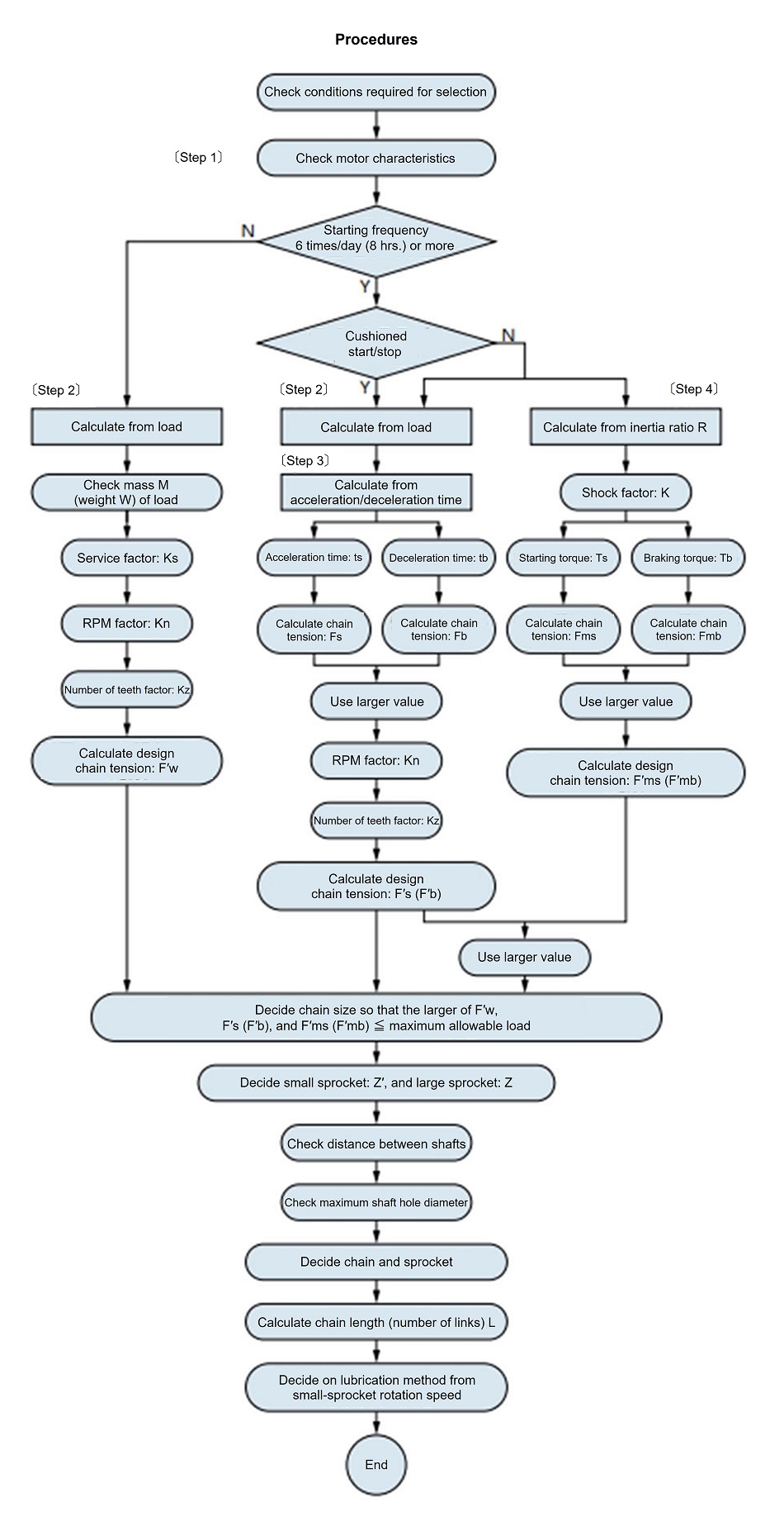
순서 1 모터 특성 확인・정격 토크 ・시동 토크 · 최대 (정동) 토크 ・브레이크 토크 ・모터 관성 모멘트 2단계 부하에서 계산종동축 회전수 구동축 회전수 체인 감속비 = 23.9 36 = 1 1.51 종동 스프로킷 PCD d 2 = 400mm라면 체인의 가선정을 실시합니다. 약간의 충격을 동반하는 ....... 서비스 요소 Ks = 1.3 임시 보정 체인 장력 = Fw × Ks = 16.5 × 1.3 = 21.5(kN) 최대 허용 장력 30.4kN의 RS120-1을 가선정합니다. 종동 스프로킷 외경 < 400mm에서 31T 구동 스프로킷 잇수 = 31 1.51 = 21T PCD d = 255.63(mm) 체인 속도 =
P × Z' × n
1000
=
38.1 × 21 × 36
1000
소 스프로킷 회전 속도 36 r/min ·회전 계수 Kn = 1.03 작은 스프로킷 잇수 21T.... 잇수 Kz = 1.10 체인 장력 Fw = 컨베이어 롤 회전 토크 × 1000 ×
2d
2
보정 체인 장력 F'w = Fw × Ks × Kn × Kz RS120-1 최대 허용 장력 30.4kN의 사용은 가능합니다. 반송물 속도의 확인(선정 조건 30m/min) V ℓ = n 2 ×
(컨베이어 롤 외경 + 2 × 벨트 두께) × π
1000
순서 3 가감속 시간으로부터 계산순서 2의 계산으로 작은 스프로킷 (감속기 출력축 스프로킷)은 RS120의 21T가 되었으므로, 이하의 계산도 동일 피치, 잇수로 선정합니다. 가감속 시간이 알려지면, 그 값을 사용해 계산합니다.여기에서는 미지의 전제로 계산합니다. 작용 토크 Tm = Ts + Tmax 2 = 0.116 + 0.122 2 = 0.119(kN·m) 부하 토크 Tℓ = Fw ×
d
2 × 1000 × i
= 17.5 ×
255.63
2 × 1000 × 50
모터축 환산 부하측의 관성 모멘트 I ℓ 모터의 관성 모멘트 Im = 0.088(kg·m 2) 모터의 가속 시간 모터 감속 시간 tb < ts 보다 가속시의 체인장력 Fs 보다 감속시의 체인장력 Fb 쪽이 크기 때문에 이하 이것을 채용합니다. 감속 감속시 체인장력 보정 체인 장력 동등한 PCD를 가지는 RS140 18T(외경 279mm d 1 = 255.98)와 27T(외경 407mm d 2 = 382.88)로 검토하면 조건의 종동 스프로킷 외경≤400mm에 저촉하므로 사용 불가합니다. 체인 감속비는 필요한 3623.9에서 2618이 되고, RS140-1은 최대 허용 장력 40.2kN이므로 사용할 수 없습니다. RS140-SUP-1은 최대 허용 장력 53.9kN이므로 사용할 수 있습니다. 스프로킷 축 구멍 직경 18T에서 최대 89mm, 26T에서 최대 103mm이므로, 축간 거리 500mm이므로 스프로킷 잇수는 18T(d 1 = 255.98)로 순서 4 관성비 R로부터 계산관성비 R = Iℓ Im = 0.044 0.088 = 0.5 전동 장치에 놀이가 있기 때문에 .... 충격 계수 K = 1.0 시동 토크 Ts = 0.116(kN·m) 시동 토크에 의한 체인 장력 브레이크 토크 Tb = 0.116(kN·m) 브레이크 토크에 의한 체인 장력 Fmb > Fms보다 큰 쪽의 Fmb를 채용합니다. 보정 체인 장력
(1), (2), (3)을 비교하면 (3)이 가장 큰 보정 체인 장력이 됩니다. F'mb = 61.7(kN)이므로, RS120-3(최대 허용 장력 76.0kN), 축간 거리 500mm이므로 스프로킷 잇수는 21T(d 1 = 255.63)로 동등한 PCD를 갖는 RS160 15T (외경 269mm d 1 = 244.33) RS160-1은 최대 허용 장력 53.0kN이므로 사용할 수 없습니다. RS160-SUP-1은 최대 허용 장력 70.6kN이므로 사용할 수 있습니다. 스프로킷 축 구멍 직경 15T에서 최대 95mm, 23T에서 최대 118mm이므로, 축간 거리 500mm이므로 스프로킷 잇수는 15T(d 1 = 244.33)로 |
| {중력 단위} |
|---|
순서 1 모터 특성 확인・정격 토크 ・시동 토크 · 최대 (정동) 토크 ・브레이크 토크 · 모터 GD 2 2단계 부하에서 계산종동축 회전수 구동축 회전수 체인 감속비 = 23.9 36 = 1 1.51 종동 스프로킷 PCD d 2 = 400mm라면 체인의 가선정을 실시합니다. 약간의 충격을 동반하는 ....... 서비스 요소 Ks = 1.3 임시 보정 체인 장력 = Fw × Ks = 1690 × 1.3 = 2200(kgf) 최대 허용 장력 3100kgf의 RS120-1을 가선정합니다. 종동 스프로킷 외경 < 400mm에서 31T 구동 스프로킷 잇수 = 31 1.51 = 21T PCD d = 255.63(mm) 체인 속도 =
P × Z' × n
1000
=
38.1 × 21 × 36
1000
소 스프로킷 회전 속도 36 r/min ·회전 계수 Kn = 1.03 작은 스프로킷 잇수 21T.... 잇수 Kz = 1.10 체인 장력 Fw = 컨베이어 롤 회전 토크 × 1000 ×
2d
2
보정 체인 장력 F'w = Fw × Ks × Kn × Kz RS120-1 최대 허용 장력 3100kgf의 사용은 가능합니다. 반송물 속도의 확인(선정 조건 30m/min) V ℓ = n 2 ×
(컨베이어 롤 외경 + 2 × 벨트 두께) × π
1000
순서 3 가감속 시간으로부터 계산순서 2의 계산으로 작은 스프로킷 (감속기 출력축 스프로킷)은 RS120의 21T가 되었으므로, 이하의 계산도 동일 피치, 잇수로 선정합니다. 가감속 시간이 알려지면, 그 값을 사용해 계산합니다.여기에서는 미지의 전제로 계산합니다. 작용 토크 Tm = Ts + Tmax 2 = 11.9 + 12.5 2 = 12.2(kgf·m) 부하 토크 Tℓ = Fw ×
d
2 × 1000 × i
= 1790 ×
255.63
2 × 1000 × 50
모터축 환산 부하측의 GD 2 모터 GD 2 GD 2 m = 0.352(kgf·m 2) 모터의 가속 시간 모터 감속 시간 tb < ts 보다 가속시의 체인장력 Fs 보다 감속시의 체인장력 Fb 쪽이 크기 때문에 이하 이것을 채용합니다. 감속 감속시 체인장력 보정 체인 장력 동등한 PCD를 가지는 RS140 18T(외경 279mm d 1 = 255.98)와 27T(외경 407mm d 2 = 382.88)로 검토하면 조건의 종동 스프로킷 외경≤400mm에 저촉하므로 사용 불가합니다. 체인 감속비는 필요한 3623.9에서 2618이 되고, RS140-1은 최대 허용 장력 4100kgf이므로 사용할 수 없습니다. RS140-SUP-1은 최대 허용 장력 5500kgf이므로 사용 가능합니다. 스프로킷 축 구멍 직경 18T에서 최대 89mm, 26T에서 최대 103mm이므로, 축간 거리 500mm이므로 스프로킷 잇수는 18T(d 1 = 255.98)로 순서 4 관성비 R로부터 계산관성비 R = GD 2ℓ GD 2 m = 0.176 0.352 = 0.5 전동 장치에 놀이가 있기 때문에 .... 충격 계수 K = 1.0 시동 토크 Ts = 11.9(kgf·m) 시동 토크에 의한 체인 장력 브레이크 토크 Tb = 11.9(kgf·m) 브레이크 토크에 의한 체인 장력 Fmb > Fms보다 큰 쪽의 Fmb를 채용합니다. 보정 체인 장력
(1), (2), (3)을 비교하면 (3)이 가장 큰 보정 체인 장력이 됩니다. F'mb = 6330(kgf)이므로, RS120-3(최대 허용 장력 7550kgf), 축간 거리 500mm이므로 스프로킷 잇수는 21T(d 1 = 255.63)로 동등한 PCD를 갖는 RS160 15T (외경 269mm d 1 = 244.33) RS160-1은 최대 허용 장력 5400kgf이므로 사용할 수 없습니다. RS160-SUP-1은 최대 허용 장력 7200kgf이므로 사용 가능합니다. 스프로킷 축 구멍 직경 15T에서 최대 95mm, 23T에서 최대 118mm이므로, 축간 거리 500mm이므로 스프로킷 잇수는 15T(d 1 = 244.33)로 |
선정 결과
| 조건 | 절차 | 형번 | 스프로킷 | 링크 수 | 윤활 형식 |
|---|---|---|---|---|---|
| 시동빈도 6회 미만 | 2단계 | RS120-1 | 21T×31T | 54 링크 | AII |
| 시동빈도 6회 이상 쿠션 스타트 있음. |
3단계 | RS120-2 | 21T×31T | 54 링크 | AII |
| RS140-SUP-1 | 18T×26T | 46 링크 | B | ||
| 시동빈도 6회 이상 쿠션 시작 없음. |
3단계 4단계 |
RS120-3 | 21T×31T | 54 링크 | AII |
| RS120-SUP-2 | B | ||||
| RS160-SUP-1 | 15T×23T | 40 링크 | B |
- 주) 1. 윤활 형식 : 각 체인의 사이즈, 사양의 전동능력표에서 확인하실 수 있습니다.
- 2. 모두 축간 거리 조정이 필요합니다.
체인 선정에 이용하는 계산식(여기), 계수(여기), 또 관성 모멘트의 구하는 방법(여기)도 참조해 주십시오.
