기술자료 직선 작동기 파워실린더 취급
선정시의 주의사항(에코시리즈·CDS 타입)
- ・표준 사양의 실린더에는 회전방지 기구는 붙어 있지 않습니다. 선단부를 프리 상태로 사용하는 경우는 로드 회전방지 사양(옵션)을 선정해 주십시오.
또, 자기 센서 부착(옵션)의 경우는 반드시 로드 회전방지 사양이 필요합니다. - ・선정한 실린더의 기동 횟수가 허용치 이내인지 아닌지, 이쪽의 허용 기동 횟수표를 참조해 주십시오.
- ・본 실린더를 압착 또는 인착 정지로 사용하는 경우, 상대 장치측의 강도는 정격 추력의 300% 이상으로 해 주십시오.
- ・ 파워실린더는 실내형 구조로 되어 있습니다. 녹 발생 등의 문제가 있으므로 실내 환경이 좋은 장소에 보관하십시오. 습기에 충분히 주의해 주십시오. 급격한 온도 변화가 있는 장소에 설치하면 결로가 생겨 고장이나 녹의 원인이 되므로 주의해 주십시오.
- ・부식성 분위기 속에서의 보관이나 사용은 하지 말아 주세요. 또한 인화성 분위기에서는 사용할 수 없습니다.
- ・밀폐한 용기내 등 방열을 기대할 수 없는 장소에서의 사용은 고장의 원인이 되므로 사용하지 말아 주세요.
설치시의 주의사항(에코시리즈·CDS 타입)
- ・본체의 설치는 트러니언 마운트 또는 플랜지 마운트에서 사용해 주십시오. 트러니언 마운트에서 요동을 수반하는 사용의 경우에는 I형 선단금구 또는 U형 선단금구를 선택해 주십시오.
- ・횡하중이 가해지는 경우는 가이드를 설치하여 직접 횡하중이나 굽힘 모멘트를 받지 않도록 하십시오.
- ・트러니언 마운트로 설치하는 경우는 수평 및 수직 설치 가능합니다.
- ・플랜지 마운트로 설치하는 경우는 수직 방향으로 설치해 주십시오. (오른쪽 그림 참조)
- ・ 장스트로크로 그리고 수평으로 사용하는 경우, 오른쪽 그림과 같이, 별도 프레임 선단 하부를 지지해 주세요. 이때 프레임과 지지베이스는 고정하지 마십시오.
트러니언 마운트
플랜지 마운트
프레임 팁 지지 (고정 불가)
사용상의주의 사항 (에코 시리즈 · CDS 타입)
- ・압착 또는 인착 정지시에 모터는 정지합니다만, 단자대상은 통전 상태로 되어 있습니다. 단자함을 열어 작업을 할 때는 반드시 주전원을 끄십시오.
- ・수동으로 스트로크를 조정하는 경우, 모터의 반부하측의 캡볼트를 분리하고, 수동축을 일자 드라이버 등으로 회전시켜 주십시오. 단, 브레이크가 걸린 상태에서의 조작이 되므로, 어디까지나 긴급용으로 사용해 주십시오. 또한 수동 조작 시에는 반드시 부하를 제거해 주십시오.
- ・인버터는 절대로 사용하지 마십시오. 본 실린더는 단자함에 내장된 CDS에 의해 과전류를 검지하고, 모터를 정지하고, 누르는 힘 제어하고 있으므로, 인버터를 사용하면 CDS 회로가 파손됩니다.
- ・본 실린더는 절연 저항 시험 엄금입니다. 내장 CDS가 손상될 수 있습니다. 외부 회로의 절연 저항 시험를 할 때 단자함의 모든 단자를 분리하십시오.
- ・전진・후퇴의 전환은 0.2초 이상 간격을 두고 실시해 주십시오.
- ・운전중 및 정지 직후에는 모터부 주변의 온도가 상당히 상승하고 있을 우려가 있으므로, 모터부 주변에는 절대로 만지지 마십시오.
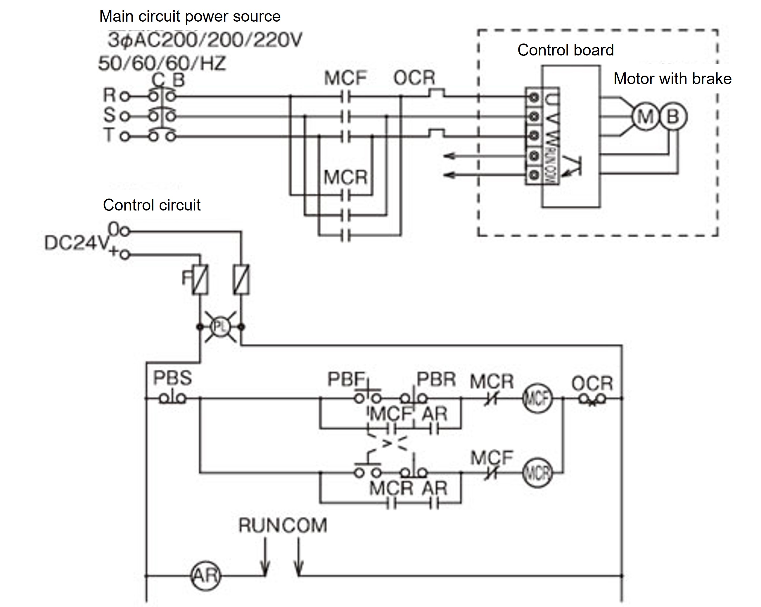
참고 회로도
NOTE:
- 1. 본 그림은 단동 회로도입니다. 이 회로도에서는 스트레이트, 병렬 모두 PBF에 의해 전진합니다.
- 2.PBF에 의해 실린더가 전진하여, 스트로크 엔드단 또는 스트로크 도중의 벽 등에 충돌했을 경우, 누르는 힘 내고 자동 정지합니다. 후퇴하는 경우 PBR에 의해 실린더가 후퇴하여 전진측과 마찬가지로 정지합니다. 실린더가 정지할 때마다 MCF·MCR은 OFF가 되는 회로로 해 주십시오.
- 3.실린더 단자대의 RUN·COM 단자로부터 실린더가 동작중의 출력 신호를 취출할 수 있습니다.
오픈 콜렉터 출력 MAX.50mA DC30V
릴레이 AR의 코일 전류는 DC50mA 이하를 사용해 주십시오. - 4. 전자접촉기는 후지전기제의 SC-O 상당 이상의 접점용량의 것을 사용해 주십시오.
- 5.브레이크·모터 전류값(브레이크는 내부 결선 완료)
형번 모터 정격 전류값(A) 모터 구속 전류값(A) 200V 50Hz 200V 60Hz 220V 60Hz 200V 50Hz 200V 60Hz 220V 60Hz LPE025HT(HK) 0.6 0.6 0.6 1.0 0.9 1.0 LPE050LT(LK) 0.6 0.6 0.6 1.0 0.9 1.0 LPE050HT(HK) 1.1 1.1 1.1 2.1 1.9 2.1 LPE100LT(LK) 1.2 1.3 1.2 2.1 1.9 2.1
주) 모터 정격 전류값은 브레이크 전류(0.11A)를 포함하고 실린더 단자 상자의 U·W상의 값입니다. 모터 명판의 전류값과는 다르므로 주의해 주십시오.
