기술자료 고속 리프터 리프트마스터 모터 결선(200V급)
모터 결선(200V급) H속, U속의 경우는 승강 속도가 빠르기 때문에, 인버터 제어로 가감속 시간을 마련하여 사용해 주십시오.
아래 그림의 정상 접속에 있어서의 리프터의 승강 방향은 각 치수표를 확인해 주십시오.
| S속도 | S속, H속, U속(인버터 구동) | |
|---|---|---|
| 브레이크 전원 동시차단 | 브레이크 AC 전원 별도제어 | 브레이크 AC 전원 별도제어 + 직류 별도차단 (정지 정밀도가 요구되는 경우) |
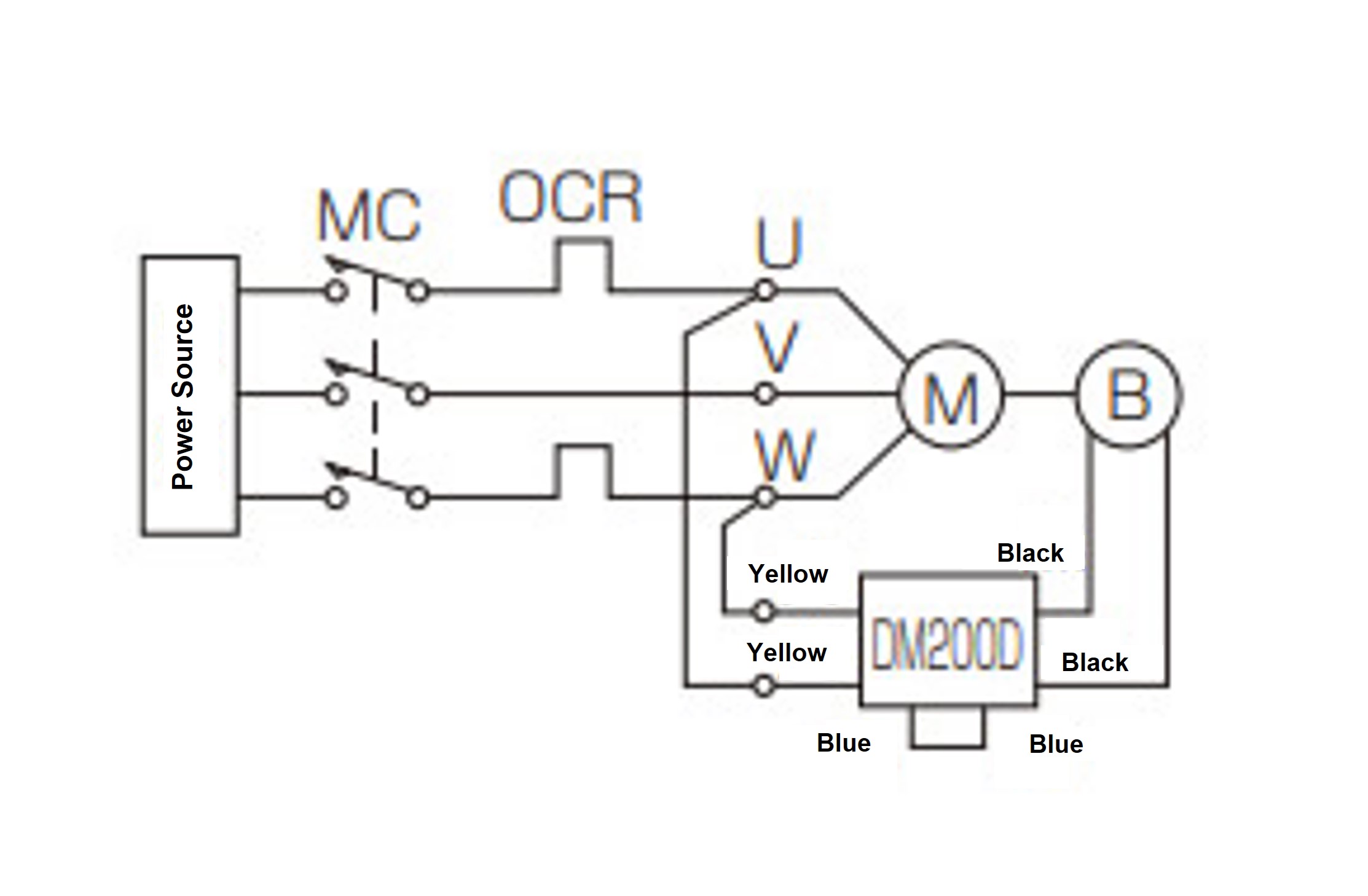
![]() |
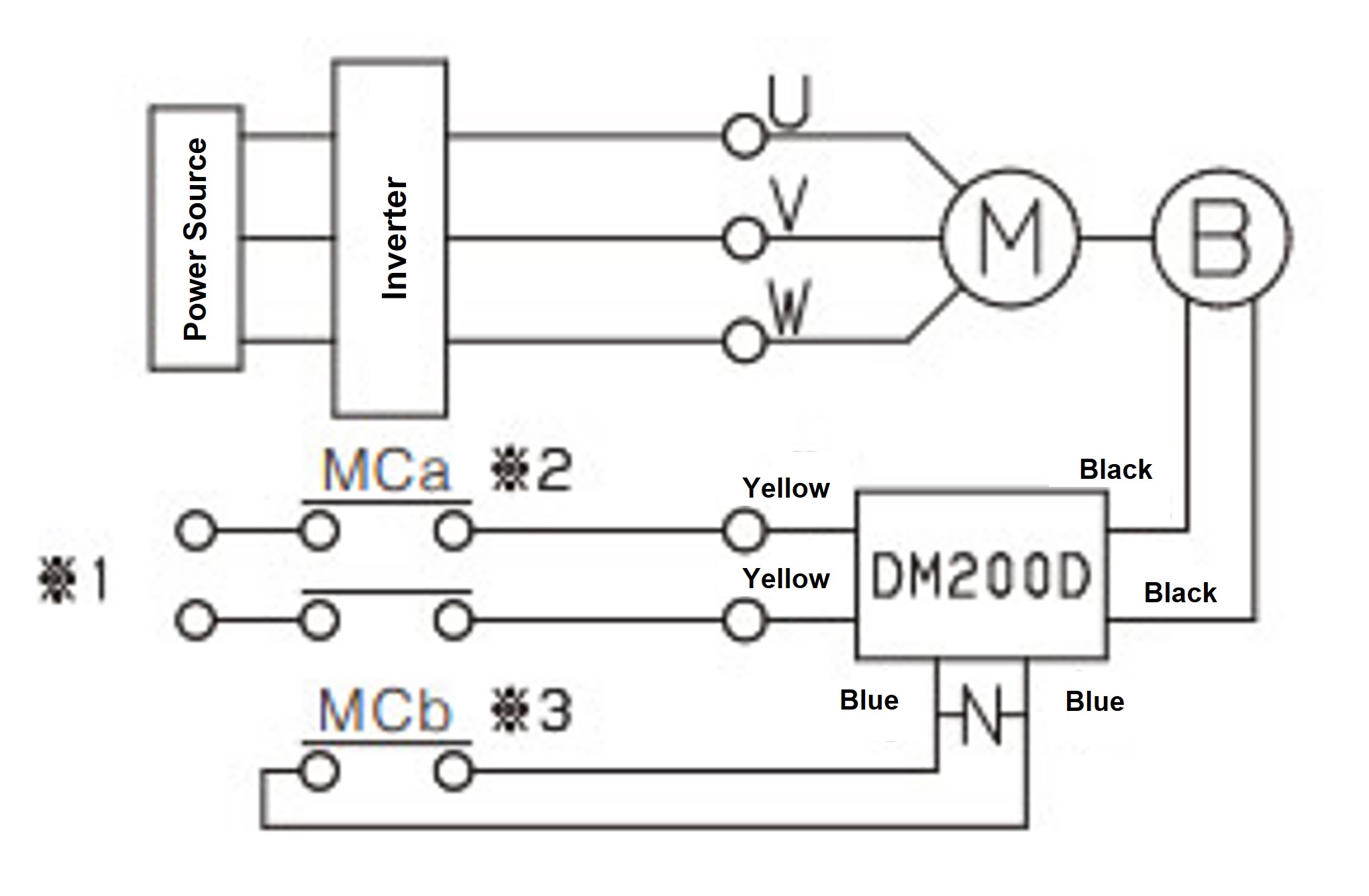
![]() |
![]() |
[M]: 모터 [B]: 브레이크 MC: 전자 접촉기 MCa: 보조 계전기 OCR: 과전류 계전기 DM200D: DC 모듈--N--: 보호 소자(바리스터)
- 주1) 브레이크 전압은 DC90V입니다. (DM200D에 AC200V 입력시)
- 주2) 직류 별도차단로 사용하는 경우는 배선의 길이·배선의 방법·릴레이의 종류 등에 의해 브레이크용 전원 모듈이 파손되는 경우가 있으므로 직류 별도차단 용 단자 사이에 배리스터를 접속해 주십시오.
- 주3) 0.1kW~0.75kW의 이전압 사양(AC230V 등)으로 교류 별도제어으로 사용되는 경우는 브레이크에의 공급전압이 다르므로 문의해 주십시오.
- 주4) 브레이크 전원은 반드시 인버터의 1차측 전원에서 취하여 브레이크 조작과 모터의 ON·OFF와는 반드시 동기시켜 주십시오.
- 주5) MCa의 투입, 개방은 인버터와의 인터록이 필요하므로 인버터의 취급설명서를 참조해 주십시오.
- 주6) 배리스터는 브레이크용 전원 모듈 근처(파랑 리드선부)에 접속하는 편이 효과적입니다. 구체적인 배리스터의 형번 아래와 같습니다만, 상당품의 배리스터에서도 사용 가능합니다. 배리스터 전압은 DM200D는 470V의 것을 선정해 주십시오.
- ※1인부의 브레이크의 공급 전압은 0.1kW・0.2kW는 AC200V~AC254V, 0.4kW・0.75kW는 AC200V~AC220V, 1.5kW~2.2kW는 AC200V~AC230V로 해 주십시오.
- ※2의 보조 계전기 (MCa)는 접점 용량 AC200V7A 이상(저항 부하)의 것을 사용해 주십시오.
- ※3에 MC의 보조 접점 또는 보조 계전기를 사용하는 경우는 접점 용량 AC200V10A 이상(저항 부하)으로 해 주십시오.
| 상품명 | 제조업체 | 형번 |
|---|---|---|
| DM200D 때 | ||
| 서지 업소버 | 파나소닉 (주) | ERZV14D471 |
| 세라믹 바리스타 | 니폰케미콘 | TND14V-471KB00AAA0 |
모터 특성
삼상 모터 부착
| 상수 | 출력 | 극수 | 주파수 Hz | 전압 V | 정격 전류값 A | 교류측 브레이크 전류값 A(참고값) at 20℃ |
|---|---|---|---|---|---|---|
| 삼상 | 0.1kW | 4 | 50/60/60 | 200/200/220 (400/400/440) |
0.63/0.57/0.58 (0.32/0.29/0.29) |
0.12 |
| 0.4kW |
2.3/2.0/2.0 (1.2/1.0/1.0) |
0.16 | ||||
| 0.75kW | 50/60/60 (50/50/60/60) |
200/200/220 (380/400/400/440) |
4.0/3.5/3.4 (1.9/2.0/1.75/1.7) |
0.17 | ||
| 1.5kW |
6.5/6.1/5.8 (3.5/3.5/3.2/3.1) |
0.10 | ||||
| 2.2kW |
10.6/9.1/9.1 (5.2/5.4/4.6/4.6) |
0.10 |
주) 브레이크 부착의 경우, 브레이크 리드선이 모터 리드선에 접속되어 있는 상은 상기 브레이크 전류가 가산됩니다.
교류측 브레이크 전류값은 AC200V60Hz, AC100V60Hz시의 값입니다.
서보 모터 부착
서보 모터의 특성에 대해서는 「표준 기종 일람(여기)」의 서보 모터 형명을 확인하신 후, 모터 메이커로부터 발행되는 자료를 참조해 주십시오.



