기술자료 기계식 과부하 보호 기기 취급
토크리미터 TL 취급
토크 설정
토크리미터의 슬립 토크의 설정은 조정 너트 또는 볼트의 체결 조정에 의해 실시합니다.
- (1) 토크리미터를 기계에 설치한 후, 조절 너트 또는 조절 볼트를 느슨하게 체결한 상태에서 순차적으로 큰 체결량으로 여러 번 시운전을 하여 가장 적합한 체결 위치를 찾아 주십시오. 또한, 체결량-토크 상관도(아래 표)에서 조정 너트, 조절 볼트의 일정 체결량에 대한 슬립 토크의 값을 읽어 주실 수도 있습니다. 그러나 마찰면의 상태 기타에 따라 일정 체결량에 대한 토크는 변화합니다. 그래프는 어디까지나 기준으로서 조금 느슨한 체결량으로 시운전을 실시해, 그 기계에 있던 체결량을 찾아내는 것이, 가장 실제로 맞는 방법입니다. 슬립 토크의 안정성이 특히 필요한 경우에는 조절 너트 또는 볼트를 손으로 가득 조인 후 60도 스패너로 체결한 상태에서 약 500회전 슬립시켜 마찰면에 익숙해지십시오. 회전 속도가 빠르면 몇 번으로 나누어 500회전 슬립시켜 주십시오.
- (2)센터 멤버를 짜넣은 상태로, 지정의 토크로 설정해 납입할 수도 있습니다. 그 경우는 축 구멍 가공이 끝난 것이 필요합니다.
체결량 - 토크 상관도
조절 너트 또는 조절 볼트를 손으로 조여 접시 스프링을 고정한 상태를 0포인트로 합니다.
센터 멤버의 선정·제작
토크리미터 에는 센터 멤버로 스프로킷 기어를 끼워 넣을 수 있습니다.
이들 센터 멤버를 귀사에서 선정·제작되는 경우에는 아래와 같은 점에 주의해 주십시오.
- (1) 토크리미터 외경 (D)에 의해 센터 멤버의 최소 직경이 제한되므로 확인하십시오.
체인 전동으로 스프로킷 사용하는 경우의 최소 잇수는 아래 센터 멤버용 스프로킷 표를 참조하십시오. - (2)센터 멤버의 마찰면(양측)은 3S~6S로 마무리해 주십시오.
- (3)센터 멤버의 구멍 직경은 치수표의 센터 멤버 구멍 직경의 치수 공차대로 3S~6S로 마무리해 주십시오.
- (4)센터 멤버가 끼워진 부분의 두께는 치수표의 S치수 이내로 해 주십시오.
토크리미터 동작 검출 정보
토크리미터는 과부하 시 슬립하여 기계를 보호하지만, 구동원을 정지시키지 않으면 토크리미터는 계속 슬립합니다. 슬립을 계속하면 마찰판이 이상 마모되거나 이상 발열하는 경우가 있으므로 즉시 구동원을 정지시킬 필요가 있습니다.
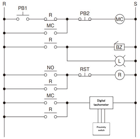
토크리미터가 슬립한 것을 검출해 구동원을 정지시키기 위한 일례로서 근접 스위치와 디지털 타코미터에 의한 이하와 같은 방법이 있으므로 소개합니다.
설치 예
형식 1
피동 기계에 과부하가 걸려 토크리미터의 센터 멤버가 정지하는 경우
형식 2
피동 기계에 과부하가 걸려 토크리미터 본체가 정지하는 경우
형식 3
토크리미터를 커플링하는 타입으로 사용하고, 과부하일 때 센터 멤버측이 정지하는 경우
형식 4
토크리미터를 커플링 타입으로 사용하여 과부하일 때 본체측이 정지하는 경우
형식 4의 설치 방법은 특수 캠의 설치가 곤란하기 때문에 가능한 한 피해 주십시오. 커플링 타입으로 토크리미터를 사용할 때는 형식 3을 채택하십시오.
아래 표와 같이 특수 캠의 개수를 선택하면 검출 회전 속도에서 약 1초에서 10초로 슬립을 검출할 수 있습니다.
특수 캠 개수와 검출 회전 속도
| 특수 캠 개수 | 검출 회전 속도 범위 r/min |
|---|---|
| 1 | 6~60 |
| 2 | 3~30 |
| 3 | 2~20 |
| 4 | 1.5~15 |
| 5 | 1.2~12 |
| 6 | 1.0~10 |
| 7 | 0.85~8.5 |
| 8 | 0.75~7.5 |
| 9 | 0.67~6.7 |
| 10 | 0.6~6.0 |
참고 접속도

- PB1: 모터 운전 누름 버튼
- PB2: 모터 정지 누름 버튼
- RST:BZ, L 리셋 누름 버튼
- MC: 모터용 전자 접촉기
- R: 보조 릴레이
- NO : 디지털 타코미터 출력 a 접점
- BZ: 부저
- L: 램프
디지털 타코미터:오므론(주)제 H7CX-R11-N
근접 스위치:오므론(주)제 TL-N5ME2
주) 디지털 타코미터와 근접 스위치는 상기 오므론(주)제를 추천합니다.
자세한 내용은 오므론 (주) 발행 카탈로그를 참조하십시오.
특수 캠의 치수 및 설치
특수 캠은 종동측에 나사 고정합니다.
풀림 방지에는 나사 잠금 등을 사용하십시오.
특수 캠 참고도
※고객이 준비해 주십시오.
센터 멤버용 스프로킷
센터 멤버로 스프로킷을 사용할 때는 다음 사항에 주의하십시오.
아래 표는 센터 멤버로서 스프로킷을 사용하여 체인 전동을 하는 경우입니다.
- (1) 설치 형식 1, 2를 채용하는 경우에서 체인이 특수 캠(참고 그림대로의 경우)에 맞지 않는 최소 잇수
- (2) 토크리미터 단체로 체인이 마찰판에 닿지 않는 최소 잇수
- (3) 부시의 길이
- (4) 스프로킷 구멍 직경 (센터 멤버 구멍 직경)
| 형번 | 스프로킷 구멍 직경 (센터 멤버 구멍 직경) |
사용 스프로킷 최소 잇수 | ||||||||||||||||||
|---|---|---|---|---|---|---|---|---|---|---|---|---|---|---|---|---|---|---|---|---|
| RS35 | RS40 | RS50 | RS60 | RS80 | RS100 | RS120 | RS140 | RS160 | ||||||||||||
| 최소 잇수 |
부시 길이 |
최소 잇수 |
부시 길이 |
최소 잇수 |
부시 길이 |
최소 잇수 |
부시 길이 |
최소 잇수 |
부시 길이 |
최소 잇수 |
부시 길이 |
최소 잇수 |
부시 길이 |
최소 잇수 |
부시 길이 |
최소 잇수 |
부시 길이 |
|||
| TL200 | 30+0.03 0 |
△20 | 3.8 | 16 | 6 | - | - | - | - | - | - | - | - | - | - | - | - | - | - | |
| TL250 | 41+0.05 0 |
- | - | 20 | 6.5 | 17 | 6.5 | - | - | - | - | - | - | - | - | - | - | - | - | |
| TL350 | 49+0.05 0 |
- | - | 26 | 6.5 | 21 | 6.5 | 18 | 9.5 | 15 | 9.5 | - | - | - | - | - | - | - | - | |
| TL500 | 74+0.05 0 |
- | - | - | - | △29 (30) |
6.5 | 25 | 9.5 | 19 | 9.5 | - | - | - | - | - | - | - | - | |
| TL700 | 105+0.05 0 |
- | - | - | - | - | - | △33 (35) |
9.5 | 26 | 12.5 | 21 | 12.5 | 18 | 12.5 | - | - | - | - | |
| TL10 | 135+0.07 0 |
- | - | - | - | - | - | - | - | - | - | △29 (30) |
12.5 | 24 | 15.5 | △22 | 19.5 | - | - | |
| TL14 | 183+0.07 0 |
- | - | - | - | - | - | - | - | - | - | △39 (40) |
15.5 | △33 (35) |
15.5 | △29 | 19.5 | △26 | 23.5 | |
| TL20 | 226+0.07 0 |
- | - | - | - | - | - | - | - | - | - | △54 | 15.5 | △46 (60) |
15.5 | △40 | 19.5 | △35 | 23.5 | |
- 주) 1. △표시는 A형 표준 스프로킷 아닙니다. 표준 재고 스프로킷을 사용하는 경우는 () 안의 잇수를 사용하십시오.
- 주) 2. 부시 길이는 참고입니다.
| 형번 | 스프로킷 구멍 직경 (센터 멤버 구멍 직경) |
사용 스프로킷 최소 잇수 | ||||||||||||||||||
|---|---|---|---|---|---|---|---|---|---|---|---|---|---|---|---|---|---|---|---|---|
| RS35 | RS40 | RS50 | RS60 | RS80 | RS100 | RS120 | RS140 | RS160 | ||||||||||||
| 최소 잇수 |
부시 길이 |
최소 잇수 |
부시 길이 |
최소 잇수 |
부시 길이 |
최소 잇수 |
부시 길이 |
최소 잇수 |
부시 길이 |
최소 잇수 |
부시 길이 |
최소 잇수 |
부시 길이 |
최소 잇수 |
부시 길이 |
최소 잇수 |
부시 길이 |
|||
| TL200 | 30+0.03 0 |
△25 | 3.8 | 19 | 6 | - | - | - | - | - | - | - | - | - | - | - | - | - | - | |
| TL250 | 41+0.05 0 |
- | - | 24 | 6.5 | 20 | 6.5 | - | - | - | - | - | - | - | - | - | - | - | - | |
| TL350 | 49+0.05 0 |
- | - | 30 | 6.5 | 24 | 6.5 | 21 | 9.5 | 17 | 9.5 | - | - | - | - | - | - | - | - | |
| TL500 | 74+0.05 0 |
- | - | - | - | 32 | 6.5 | △28 (30) |
9.5 | 21 | 9.5 | - | - | - | - | - | - | - | - | |
| TL700 | 105+0.05 0 |
- | - | - | - | - | - | 36 | 9.5 | △28 (30) |
9.5 | △23 (24) |
12.5 | 20 | 12.5 | - | - | - | - | |
| TL10 | 135+0.07 0 |
- | - | - | - | - | - | - | - | - | - | △31 (32) |
12.5 | 26 | 15.5 | △23 | 19.5 | - | - | |
| TL14 | 183+0.07 0 |
- | - | - | - | - | - | - | - | - | - | △41 (45) |
15.5 | 35 | 15.5 | △30 | 19.5 | △27 | 23.5 | |
| TL20 | 226+0.07 0 |
- | - | - | - | - | - | - | - | - | - | △56 (60) |
15.5 | △47 (60) |
15.5 | △41 | 19.5 | △36 | 23.5 | |
- 주) 1. △표시는 A형 표준 스프로킷 아닙니다. 표준 재고 스프로킷을 사용하는 경우는 () 안의 잇수를 사용하십시오.
- 주) 2. 부시 길이는 참고입니다.
